车智汇涉嫌传销被坐实?
来源:快资讯
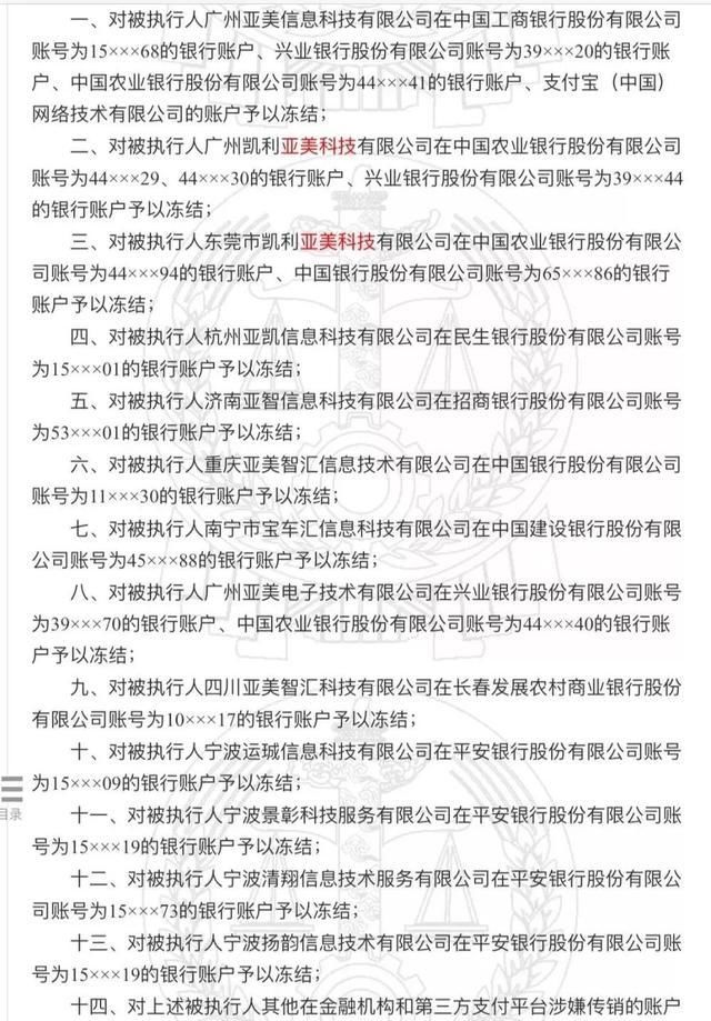
9月30日,中国裁判文书网发布的行政裁定书显示,广州亚美信息科技有限公司等13家公司在金融机构和第三方支付平台涉嫌传销的账户及与涉嫌传销相关的其他公司或人员在金融机构和第三方支付平台账户被湖北省荆门市中级人民法院冻结。

经荆门市中级人民法院审查后,法院认为荆门市市场监督管理局的申请符合法律规定,依照国务院《禁止传销条例》第十四条第一款第八项,《中华人民共和国行政诉讼法》第一百零一条,《最高人民法院关于人民法院民事执行中查封、扣押、冻结财产的规定》第一条第一款的规定,裁定对广州亚美公司等13家公司在银行、在金融机构和第三方支付平台的19个金融账户予以冻结。
亚美科技的核心产品为车智汇。这绝不是亚美科技第一次被判定涉嫌传销。
早在2018年6月20日,长江信息报便报道过“车智汇”经营模式涉嫌传销。

同年8月2日,湖南武陵区法院依照禁止传销条例等相关法律的规定,裁定冻结广州亚美公司的两个支付宝账号以及四个腾讯财付通商户号上的资金及绑定的银行账户上的资金。
今年5月21日,长沙宁乡市公安、市监、街道工作人员联合行动在开展打击传销整治工作中, 捣毁“车智汇”涉嫌传销窝点2个。
...
这家创办于2011年,核心产品为“车智汇”的互联网公司,屡屡因可能言过其实的产品功能、虚假夸大的宣传方式、涉嫌传销的经销模式而被行业人所议论。

01
言过其实的产品功能?
据悉,车智汇是一款车联网OBD产品。
车智汇号称拥有近20项功能。车辆体检,确保车辆无故障上路,有故障第一时间提醒,可以清楚知道问题出在哪里。还有电池监控,车辆定位,追踪防盗,驾驶测评等。
这些功能在中国车联网联盟副秘书长李兆荣看来,有用,但用处不大,属于低频级的柔性需求。
他表示,“车主真正关心的,胎压、手闸状态、车门窗、空调状态等无法从OBD读取,因为这些数据车厂不开放。即便是油耗和里程,也是算出来的,不是从OBD接口读出来的。”
至于车智汇产品最大的卖点,紧急联系人功能。即,驾驶员发生车祸后,第一时间告知3位亲属。这一功能也遭到很多用户的质疑。
而同类型的OBD盒子,在京东、淘宝等电商平台上,价格大部分在200-500元之间。
车智汇的价格高达1688元。有行业人士认为车智汇产品功能并无创新突破,价格却比同类型产品高两倍有余,难免言过其实。

02
虚假夸大的宣传方式?
1、讲财富故事,碰瓷马云
“车智汇宣称自己是能够PK马云的创业项目,”参加过车智汇产品宣讲会的老板张强表示。
这场会上,宣传讲师说,“车智汇2019年就会成功上市,到时候只要做到金牌省级代理经销商,不仅可以享受全国订单的利润分成,更可以获得亚美公司的股份,就像马云的阿里巴巴,上市后诞生了一大批百万富翁、千万富翁的故事一样。”张强听完后,表示十分心动,然后行动了。
“马云当初给了童文红股份,现在童文红是身价多少亿的女强人。”这则故事亦成为车智汇经销商发展下线的案例模板。
车智汇自称互联网高科技公司,马云、阿里巴巴的故事便成为其宣讲故事发展经销商的首选。尽管讲故事的套路并不高端,却也有效收割了一批张强们的信任。
2、号称获得发改委扶持,被否定
亚美科技宣称,发改委已经把亚美科技纳入国家重大建设项目,国家不但有大量资金扶持、还会出台配套扶持政策!
广东发改委政务公开表示:车智汇确实通过了投资项目网上备案,该公司曾于2017年10月以该项目申请国家数字经济试点重大工程专项资金支持,但未获得国家批复;同时,广东省和广州市的发展改革部门均未曾对该项目给予任何形式的财政支持。所以,车智汇的项目是获得了审批,但是却没有获得任何政府部门的财政支持。
此外,车智汇在线下活动宣传中,自称自己是工信部唯一指定车联网单位,但在2018年8月8日却被国家工信部予以否认从未推广车智汇产品或工程。
3、混淆车联网与车智汇的概念
车智汇在宣传上,有意将车联网与车智汇混为一谈,更有甚者将亚美科技宣称为国家十三五计划的重点打造产品。
而实际上车联网是一个智慧的汽车生态系统,而车智汇最多只是其中的一个衍生产品。
“车联网的确是国家十三五计划中的重点项目,但是国家没有非要指定亚美公司的车智汇产品,所以大家应该清楚,车智汇只是打着国家旗号来推广亚美的车智汇产品。”一位汽车媒体人说道。
03
涉嫌传销的经销模式?
车智汇采取的是一种不同寻常的经销模式。
据了解,车智汇的经销模式有两种,B端代理和C端代理。B端代理主要针对政府机构,没有提成。就C端而言,除直推奖励外,C端还分七级代理,分别是经销商、区县代理、金牌区县代理、市级代理、金牌市级代理、省级代理以及金牌省级代理。“七级金字塔模式”。

“车智汇”的销售模式共有7级,消费者花1431元买“车智汇”产品之后,就可以成为经销商,之后凡是直接推荐他人购买“车智汇”,推荐人就可以获得430元奖励,而直到成功推销15单之后,就可以升级成为区县类经销商,这时候通过你买产品的下线成功推销出一台产品,你会间接的获得额外86元奖励。
级别越高,下线人数也越多,能拿到下线额外的奖励也越多。
以上经销模式是否可以直接判定车智汇为传销,还不好说。识别传销,需要看三个特征:
1、入门费是否需要认购商品或交纳费用取得加入资格或发展他人加入的资格,牟取非法利益;2、拉人头是否需要发展他人成为自己的下线,并对发展的人员以其直接或间接滚动发展的人员数量为依据给付报酬,牟取非法利益;3、计酬方式是否以直接或间接发展人员的销售业绩为依据计算报酬,牟取非法利益。
如果符合以上特征,就有可能涉嫌传销。
04
覆盖三教九流?
“在车联网行业,客户一般集中在车厂、4S店、汽服店等汽车产业链相关企业。而关注车智汇的可不仅仅是汽车行业内的人,三教九流都有。”上述车联网专家李兆荣说道。
自媒体“锌刻度”刊登了一则故事:
刘亮云所在的拉链厂效益滑坡,在刘亮云担忧被裁员时,从小一个村子长大的罗某开始频繁联系自己,告诉他有一个“能够PK马云”的创业项目回家可以一起做,刘亮云经过一番考察后,开始了车智汇创业。刘亮云在用过产品之后承认,觉得很多功能都言过其实了,但问题是,“ 现在就退出很不甘心,整个脑子想的还是成为省级金牌代理,这样所有人的提成都可以分到,一个月至少一百万!”
和刘亮云一样,知名残疾女作家孟芳伊也曾有过一段车智汇创业经历。然而8月7日晚,她选择实名举报“车智汇”,@了上百家媒体和相关部门,表示自己遭到了车智汇的欺骗,如今债台高筑,望相关领导主持公道。
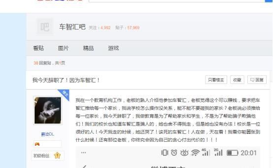
无独有偶。10月5日,有网友在百度车智汇吧发帖,称自己在教育机构工作,因为把车智汇推广给了学校家长造成不良影响,迫于无奈辞职。

不难发现,刘亮云,知名残疾女作家孟芳伊都是面临人生困境时,选择了车智汇。
困境中的汽服店亦成为重灾区。
汽车服务世界就车智汇事件采访了行业人士高建,“多数汽修店选择车智汇,是因为经营陷入低谷。他们将车智汇当作一个盈利项目。”
他举了个身边的例子。“拥有一家180平的美容快修店的店总老胡,在面临生意难做的困境时,选择了车智汇。大约半年后,老胡关了店面,全身心投入到车智汇事业中去,在朋友圈疯狂刷屏。结果,不到一年,朋友圈再也没了信息。去向不明。”
近两年,许多门店面临着经营困境,关停并转成为常态,在这种情形下,门店老板很容易走上歪路。
05
评论:车智汇是不是传销?
汽车服务世界曾在去年10月发过一篇文章《“车智汇”经营模式涉嫌传销 ?传销在后市场屡有发生 / 警钟》,关于车智汇是不是传销问题上,文章评论区分为了两个阵营。
读者“任慧4134”的回答获得了最多的点赞,120个。她说,中国每年有30万人口死于意外车祸,有60%是救援不及时,有20%是因为开着故障车上路,车智汇是解决这些问题的,谁家传销能解决社会问题?谁家传销只限制一个手机号购买一台。
附议任慧的读者不在少数,比如读者“AAO馨艺家装饰15070581736”,她说,
利国利民的事,说是传销;给道路交通带来福利的事,会被人讲成传销,真有些人被传销搞怕了,搞的见人见事就说是传销。亚美车联网是不是传销?时间可以证明一切!给家人安全,道路交通带来快速发展,省钱,省心!这些都是亚美人在做!
是不是传销让他们说去吧!
微妈妈也表示,祝所有车智汇的家人平安幸福!我们知道自己在做什么,我们的生命是无价的,我们的肩上是有责任的,我们上有老下有小,我们需要安全,我们爱我们的家人,爱我们的亲人朋友,所以我们推广车智汇,我们带给更多人平安,我们带给更多家庭一份安全保障,我们在推动车联网大数据平台的建设,我们在为我们的子孙后代积福报,在为社会行善积德。坑蒙拐骗的人终究会为自己的行为买单的,就像起诉百度的人,错过了一生的荣华富贵,就因为相信了这些负面新闻,请问传播负面新闻的人会还你一生平安吗?还你一生荣华富贵吗?做一个明辨是非的人吧!没有一个不怀好意恶意诋毁的人为你买单的!
读者“何达双 一汽车联网大数据”表达了类似的意思,亚美公司打靠车联网是利人 利已 利国的大好事业,为什么有人把它说成传销,传销是害人 害已害国家它让人家破人亡 妻离子散 扰乱人心 军心和国家的正常经济和国家的安定,我看什么都没有啊,过去阿里巴巴、腾讯、百度等几大互联网平台让给外国人做,而且自已心干情愿只占百分之几,外国人控股百分之九十几,让十几亿国人只占中国百分之几的外国人打工给外国人挣钱,为什么中国人不能有自主的品牌自已的大数据互联网平台?
同时,认为车智汇涉嫌传销的读者也不在少数。
读者“一片海”说,一群被洗脑的人打着国家的旗号,用传销模式来赚钱,车联网跟车智汇完全是两码事,车联网当然是国家支持的,但车智汇只是借助了这个名头搞传销,车智汇最多是车联网这个布局中的一个小产品而已,成本也就2,3百,不用给自己洗白,一个盲人一样的小东西谈什么车联网,导航还要借助百度地图,电子狗还得每次开启,不具备录像功能,完全的吹牛逼,拉人头。
读者“源源不断”表达了类似的意思,一群压根不懂互联网、车联网是什么的人天天在吹嘘我要颠覆阿里、腾讯、百度,重新开辟新的行业,请问可耻不?天天用洗脑画大饼的方式跟周边熟人推销安心不,天天吹牛逼这个功能那个功能,吹嘘的功能都能实现么?
什么政府、机关用了车智汇的产品就开始大张旗鼓的宣传,天天竟是吹牛逼,断章取义。
做车智汇的人以下几点:
1、平均年龄大于35岁。
2、自述自我之前简单平庸,通过车智汇走向了人生巅峰。
3、推广车智汇、聆听车智汇讲堂的人有相当多是属于退休或无工作人员。
4、在车智汇会销现场的销售人员几乎都是文化层次相当低,就连互联网、物联网都不知道的人竟然还在吹嘘车联网。
读者“黄卫强”表示,这还有什么好争论的,OBD压根不是什么高科技,OBD的数据应用于车联网是有法律问题的,最后各大车辆制造商都有车联网项目在进行,未来智能汽车根本不需要装个OBD盒子,最后业务模式纯传销,就连名头也具有传销特征:国家支持。国家是支持车联网,可没有支持你搞传销。
读者“众生皆苦,唯你是草莓味”对此说道,个人观点,希望各位跳出思维框架,理性看待,透过表面现象,看本质。莫被表面现象迷糊,而听的,天花乱坠。
1.车智汇的注册名叫:车载无线终端,型号:A280。就是目前市场他们卖的,包装盒上也有。其已经在中国强制认证产品中,即我们叫的3C认证,已被撤销。也就是说,不合格品,禁止销售。目前大肆销售,就已违法。
2.中国移动采购的其实只是其,GPS导航仪,这和车联网有什么关系。而且还是2016年采购的。人家只是买了你一个普通的东西,依你这种来看,我今天用顺丰发快递,用优酷上传个视频,我们是不是也很自豪的对外宣传,我与他们合作。
3.获得了什么称号,这些只是表面现象,称号不能代表你的经营模式合法,比如,一个人经驾校培训,考核合格发了驾驶证,并不能代表其违反交通规则了,不闯红灯,不乱停乱放了。还有,目前的部分直销企业,即使取得直销牌照,但如果你的经营模式有问题,一样要受查处,牌照不是免死金牌
4.各位都在提到车联网,试问,车联网的技术专业知道多少呢?车联网,很多企业都看到了这个蛋糕,包括目前的互联网巨头们,百度,腾讯,谷歌等早已投入巨资建实验室,拥有顶类的技术团队都在研究,但都未成功,论实力,资金他们没有你厉害吗
车智汇是不是传销,相信每个人都会有自己判断。
上一篇:
福建6部门开展整治食品安全问题联合行动
下一篇:
成立“滴滴卫士” 助力防治传销宣传








